Programming 8051 Microcontroller
Programming also involves debugging and troubleshooting of instructions and instruction sequence to make sure that the. 8051 Tutorials Timers in 8051 microcontroller Timers are an essential part of any microcontroller.

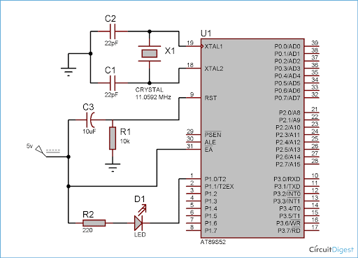
Led Interfacing With 8051 Microcontroller Circuit Diagram Circuit Diagram Diagram Microcontrollers
As the 8051 family of Microcontrollers are 8-bit processors the 8051 Microcontroller Instruction Set is optimized for 8-bit control applications.

Programming 8051 microcontroller. 8051 microcontroller was first designed by Intel since 1980. But still 8051 Microcontroller commands an enviable fan base where the programmers still use it to solve problems by simply programming 8051 Microcontroller. PROGRAMMING STEPS of keypad interfacing 8051 microcontroller.
Programming Counters in 8051 Microcontroller and displaying the counts in LCD. This is Read more. It have on chip one serial and four peripheral ports 4K bytes of ROM 128 bytes of RAM counters timers.
Driving 8 LED C Programming 8051 Microcontroller the programming code that uses a WHILE loop construct to drive eight LEDs. P1 P2 are used as output ports. Embedded Systems 1 3-1 8051 Assembly Programming 8051 Programming The 8051 may be programmed using a low-level or a high-level programming language.
Write a Program to use serial interrupt to display RECEIVED message in LCD when interrupt occurs and also to send ACK back to the terminal. Quite often in microcontroller programming there is a need to generate accurate delays as well as execute certain events periodically. 6 Programming Serial Interrupt in 8051 Microcontroller Task.
Features of 8051 Microcontroller. Programs for running the 8051 microcontroller are mainly written in C and Assembly languages. The commonest IDE for writing programs for this device is Keil µVision which contains an editor a C compiler an assembler a linker library and a Hex converterThis IDE can be downloaded from here.
The 8051 Microcontroller Assembly Language Program will start assembling from the Program Memory Address 0000H. 8051 Programming Using C Programming microcontrollers using high-level languages Most programs can be written exclusively using high-level code like ANSI C Extensions To achieve low-level Assembly efficiency extensions to high-level languages are required. An 8051 Microcontroller can be programmed in two ways.
Use Keil to write programs for 8051 Microcontroller. It provides us many functions on single chip. Firstly circuit will be initailized by declaring ports as inputs or outputs.
This is a introduction of series of 8051 microcontroller tutorials. Programming Counters in 8051 is used to count the external events through the T0 T1 pins in the controller. It is a 8bit microcontroller.
Programming in the sense of Microcontrollers or any computer means writing a sequence of instructions that are executed by the processor in a particular order to perform a predefined task. The other choice is the trendy one which is programming 8051. Low-Level Programming Assembly language programming writes statements that the microcontroller directly executes Advantages 8051 assemblers are free.
Start the Keil software. This method is the traditional one and has its share of plusses and minuses. As a result the 8051 Microcontroller instruction set can have up to 2 8 256 Instructions.
In order place the Program and Data anywhere in the Address Space of the 8051 Microcontroller you can use the ORG Directive. 8051 Microcontroller - Programming Tutorials Simulators Compilers and Programmers - April 5 2013 How to Program For 8051 Microcontroller short tutorial with tools and steps to program the microcontroller in order to blink an LED. As a typical 8-bit processor the 8051 Microcontroller instructions have 8-bit Opcodes.
Interfacing LED To Microcontroller. The tutorial can be useful for beginners. Go to the Project New Project then choose a location to store your program and give a name and Save.
P3 lower bits are used as outputs while upper bits as inputs. Now in the next window select the device from different manufacturers. Then LCD is initialized by specific commands.
Counters counts the external clock source whereas. One is by using Assembly Language. This is also the address from which the 8051 Microcontroller will start executing the code.

8051 Microcontroller Architecture And Applications Microcontrollers Electronics Projects Electronics Circuit

8051 Microcontroller Microcontrollers Lab Microcontrollers Electronics Circuit Hobby Electronics

Led Blinking Project Using 8051 Microcontroller Microcontrollers Pic Microcontroller Arduino

Build Your Own 8051 Microcontroller Kit Microcontrollers Kit Control Key

4 Great Books To Learn 8051 Microcontroller Programming And Theory Microcontrollers Writing Programs Electronic Engineering

Digital Locker System Using 8051 Microcontroller Gadgetronicx Microcontrollers C Programming Theft Prevention

Embedded Systems C Programming Tutorial Using Keil Programming Tutorial C Programming Tutorials C Programming

Pin Diagram Of 8051 Microcontroller With Description Block Diagram Microcontrollers Diagram

8051 Microcontroller Elektronica

Chapter 2 8051 Microcontroller Architecture Architecture And Programming Of 8051 Mcu Programming Tutorial Microcontrollers Tutorial

Programming Of 8051 Microcontroller Ad Assembly Language Assembly Language Programming Roadmap
Posting Komentar untuk "Programming 8051 Microcontroller"